Please update your bookmarks accordingly. By Li Yu Ling.
This video reviews the cell transport concept map.
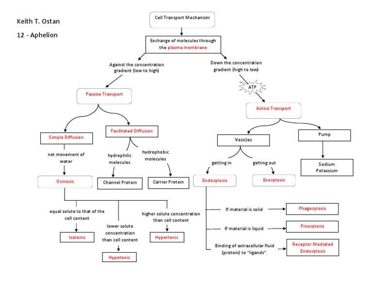
Concept mapping cell transport. Cell Transport Concept Map Using the terms and phrases provided below complete the concept map showing the characteristics o celfl transport Active transport v Concentration gradients Ehdocytosis Facilitated diffusion vIon channels Passive transport vlTP Sodium-potassium pump includes. The Cell Transport Concept Map illustrates various types of cell transports that happen at the plasma membrane CC BY-NC 30. PowerPoint Simple Diffusion Diffusion Although you may not know what diffusion is you have experienced the process.
Movement of particles into or out of a cell without passing through the cell membrane which requires energy. Cell Transport Concept Map Passive. The diffusion of water through a selectively permeable membrane until equilibrium occurs.
Cell Transport Concept Map Answer Key. Cell transport involves the exchange of molecules through the. Larger molecules move through.
Small molecules move through. Facilitated Diffusion Cell Membrane 2X Osmosis. Active Transport ATP Energy FoodBacteria Proteins 2X Passive Transport.
Homeostasis and Transport Concept Map. For Students 6th - 10th. In this biology worksheet students complete a concept map on cellular transport.
They fill in 11 blanks with the correct terminology from the given list. Get Free Access See Review. Start studying Cell Transport Concept Map.
Learn vocabulary terms and more with flashcards games and other study tools. Concept Map Cell Transport Checklist. PAOLO ENRICO SIASOCO moved Concept Map Cell Transport lower PAOLO ENRICO SIASOCO moved Concept Map Cell Transport from In Progress to Done PAOLO ENRICO SIASOCO marked the due date on Concept Map Cell Transport complete PAOLO ENRICO SIASOCO moved Concept Map Cell Transport.
We have moved all content for this concept to for better organization. Please update your bookmarks accordingly. To better organize out content we have unpublished this concept.
This page will be removed in future. Discusses how the structure of the plasma membrane allows for selective transport. This indicates how strong in your memory this concept.
By Li Yu Ling. This video reviews the cell transport concept map. If you have any questions please let me know.
Biology Cell Transport Concept Map. February 14 2021 by admin. Cell Transport Concept Map.
February 14 2021by admin. 21 Posts Related to Cell Transport Concept Map. Cellular Transport Cell Transport Concept Map.
Biology Cell Transport Concept Map. Cell Membrane Transport Concept Map. AB Transport Concept Map Cell membrane Concept map Cell transport.
Nov 25 2013 - Cell Membrane Transport insideoutside of smaller molecules by Diffusion Osmosis Barrier Support Protection significant Separation of organisms from environment Functions include Barrier Support Protection Structures made of Phospholipid Bilayer. Dec 3 2015 - Transport Across the Cell Membrane concept map - Google Search. Create a Cell Transport Concept Map using the following terms.
Endocytosis osmosis passive transport hypertonic simple diffusion protein pumps vesicles isotonic phospholipids active transport carrier proteins pinocytosis membrane proteins phagocytosis facilitated diffusion exocytosis hypotonic ATP cell membrane. Holt Biology 18 Cells and Their Environment endocytosis osmosis passive transport pumps simple diffusion sodium-potassium pump vesicles Skills Worksheet Concept Mapping Using the terms provided below complete the concept map showing the characteristics of cell transport. Active transport carrier proteins channel proteins concentration gradient.
This graphic organizer concept map organizes the cell structures around the three main parts of the eukaryotic cell. The nucleus cytoplasm and cell membrane. Osmosis Lesson Cell Transport.
This is a Cell Transport Flow Chart. Start studying Cellular Transport Concept Map. Learn vocabulary terms and more with flashcards games and other study tools.